登录注册 退出
  • 首页

  • 关于我们

    • 总会介绍
    • 组织架构
    • 理事会
    • 党建管理
    • 联系方式
  • 慈善资讯

    • 慈善新闻
    • 总会动态
    • 县区动态
    • 公示公告
    • 慈善文化
    • 慈善榜样
  • 慈善项目

  • 慈善基金

  • 慈善救助

    • 救助项目
    • 申请表格
    • 救助流程
  • 信息公开

    • 年度财务报告
    • 年度工作报告
    • 收支明细
  • 政策法规

    • 政策法规
    • 规章制度
  • 志愿服务

    • 团队动态
    • 义工风采

→ 信息公开

  • 年度财务报告
  • 年度工作报告
  • 收支明细

扫一扫关注微信公众号

最新项目更多>>

  • “助老健康港湾”项目

    已筹款:¥1240.28
  • “点亮生命计划” 大病救助项目

    已筹款:¥813.91

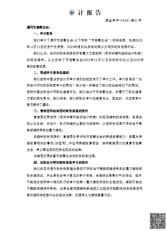
漯河市慈善总会2025年财务审计报告

2026-03-26 10:22


漯河市慈善总会  豫ICP 18028632 号-1

豫公网安备 41110302000243号

开户银行:中原银行漯河黄山路支行    银行账户:400001359935016

地址:漯河市郾城区嵩山东支路与嫩江路交叉口工商联大厦11楼    邮政编码:462000

捐赠电话:0395-3116600     救助电话:0395-3169606

公交路线:100路、106路、 107路、 200路工商联大厦站下车

技术支持:北京厚普聚益科技有限公司

漯河市慈善总会