登录注册 退出
  • 首页

  • 关于我们

    • 总会介绍
    • 组织架构
    • 理事会
    • 党建管理
    • 联系方式
  • 慈善资讯

    • 慈善新闻
    • 总会动态
    • 县区动态
    • 公示公告
    • 慈善文化
    • 慈善榜样
  • 慈善项目

  • 慈善基金

  • 慈善救助

    • 救助项目
    • 申请表格
    • 救助流程
  • 信息公开

    • 年度财务报告
    • 年度工作报告
    • 收支明细
  • 政策法规

    • 政策法规
    • 规章制度
  • 志愿服务

    • 团队动态
    • 义工风采

→ 政策法规

  • 政策法规
  • 规章制度

扫一扫关注微信公众号

最新项目更多>>

  • “助老健康港湾”项目

    已筹款:¥1473.08
  • “点亮生命计划” 大病救助项目

    已筹款:¥813.91

慈善法(修正草案)今起公开征求意见丨附原文对照

2023-10-27 00:00

10月25日起,6件法律草案公开征求意见,其中包括业界非常关注的《中华人民共和国慈善法》,截止日期为2023年11月23日。图片

您可以登录中国人大网(www.npc.gov.cn)、国家法律法规数据库(flk.npc.gov.cn)提出意见,也可以将意见寄送全国人大常委会法制工作委员会(北京市西城区前门西大街1号,邮编:100805。信封上请注明××法律草案征求意见)。


您也可以直接点击“全国人大”微信菜单栏“参与-法律草案征求意见”,进入法律草案征求意见页面,提交意见建议。



10月22日,十四届全国人大常委会第六次会议分组审议慈善法修正草案。修正草案共28条,进一步规范了慈善组织和慈善信托运行、完善了公开募捐制度等。


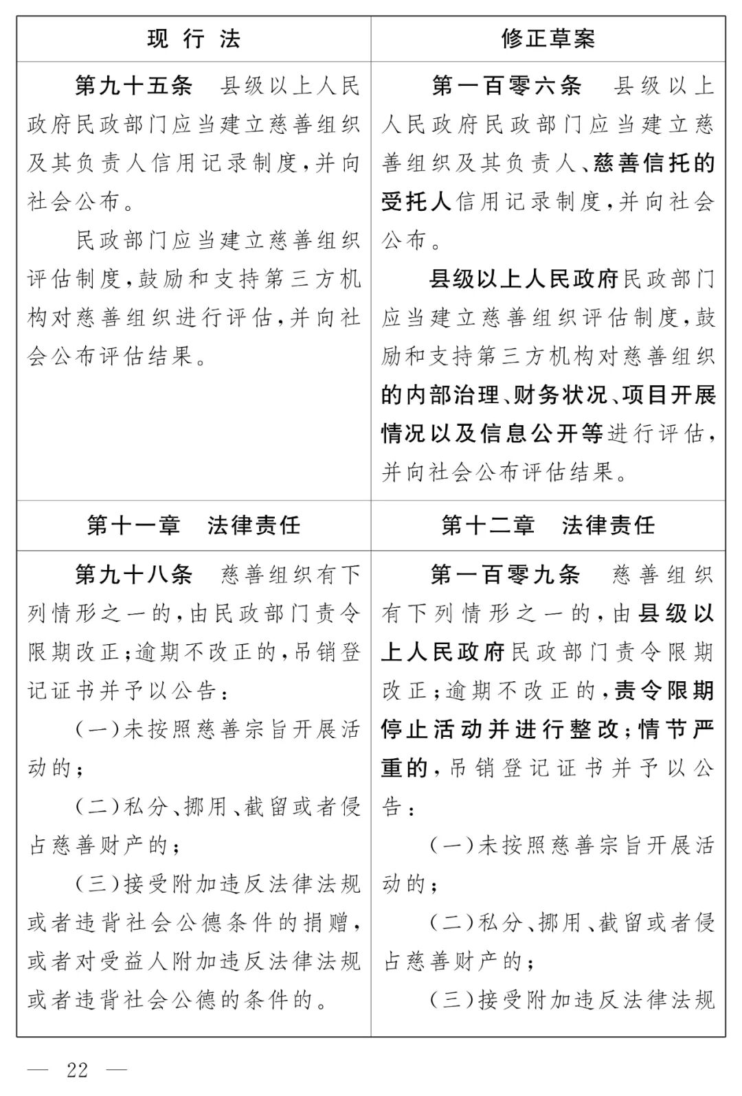
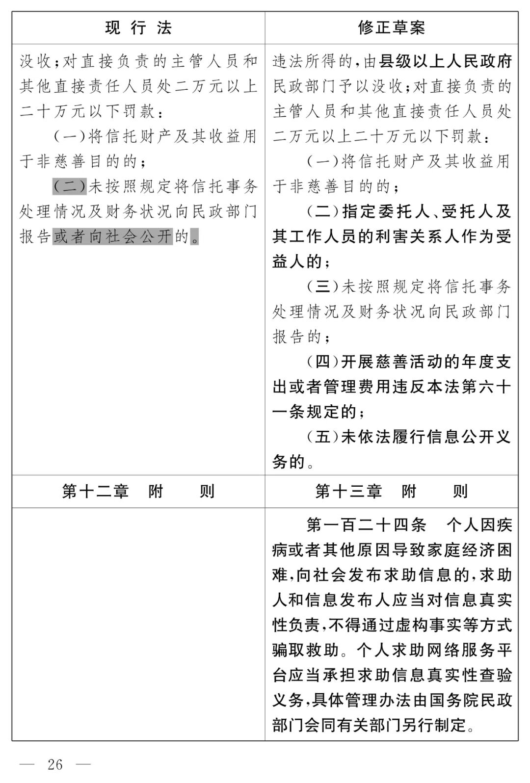
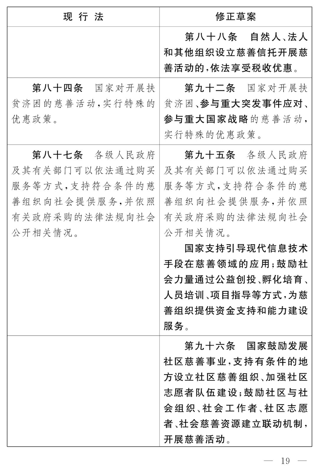
据介绍,十三届全国人大常委会第三十八次会议对慈善法修订草案进行了初次审议。宪法和法律委员会根据各方面意见,对法律修改方式进行调整,不采用修订方式对现行慈善法作出全面修改,采用修正方式对现行法的部分内容进行修改完善,在保持现行法基本制度总体稳定的前提下,总结实践经验,对较为成熟或者有基本共识的内容作出必要修改。修正草案进一步规范慈善组织和慈善信托运行;在完善公开募捐制度方面,修正草案降低慈善组织申请公开募捐资格的年限要求;在规范个人求助行为方面,修正草案明确个人因疾病或者其他原因导致家庭经济困难、向社会发布求助信息的,求助人和信息发布人应当对信息真实性负责,个人求助网络服务平台应当承担信息查验义务。

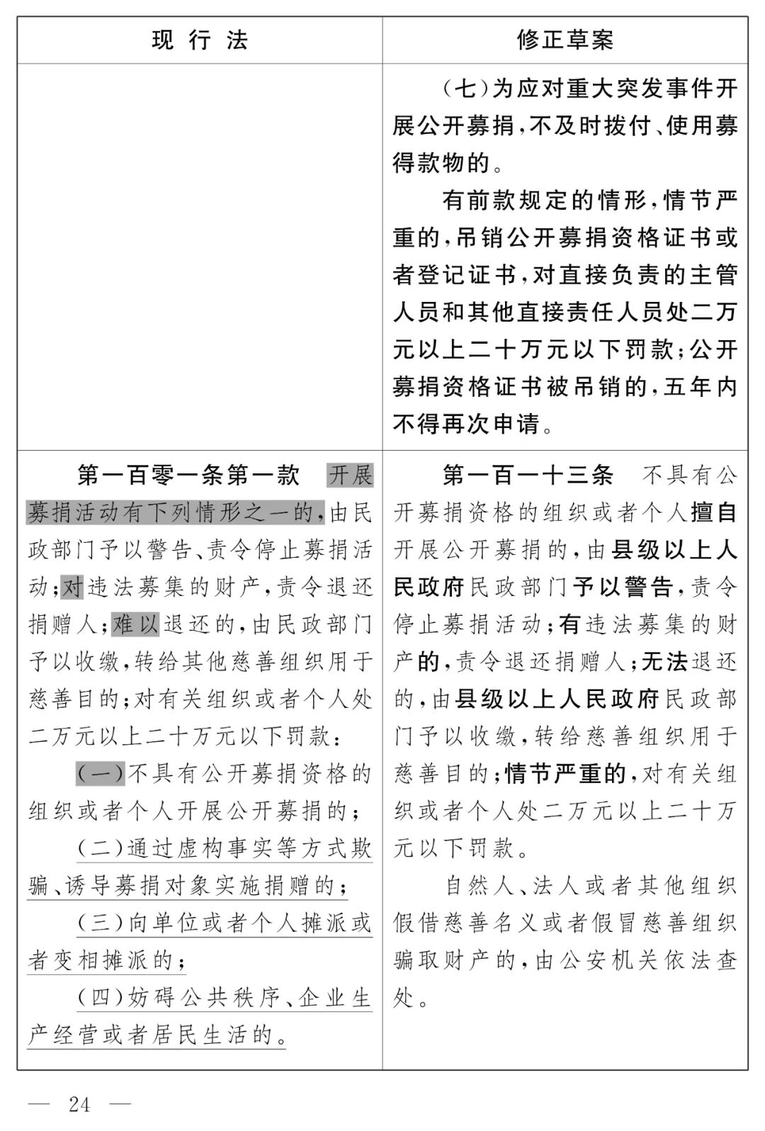
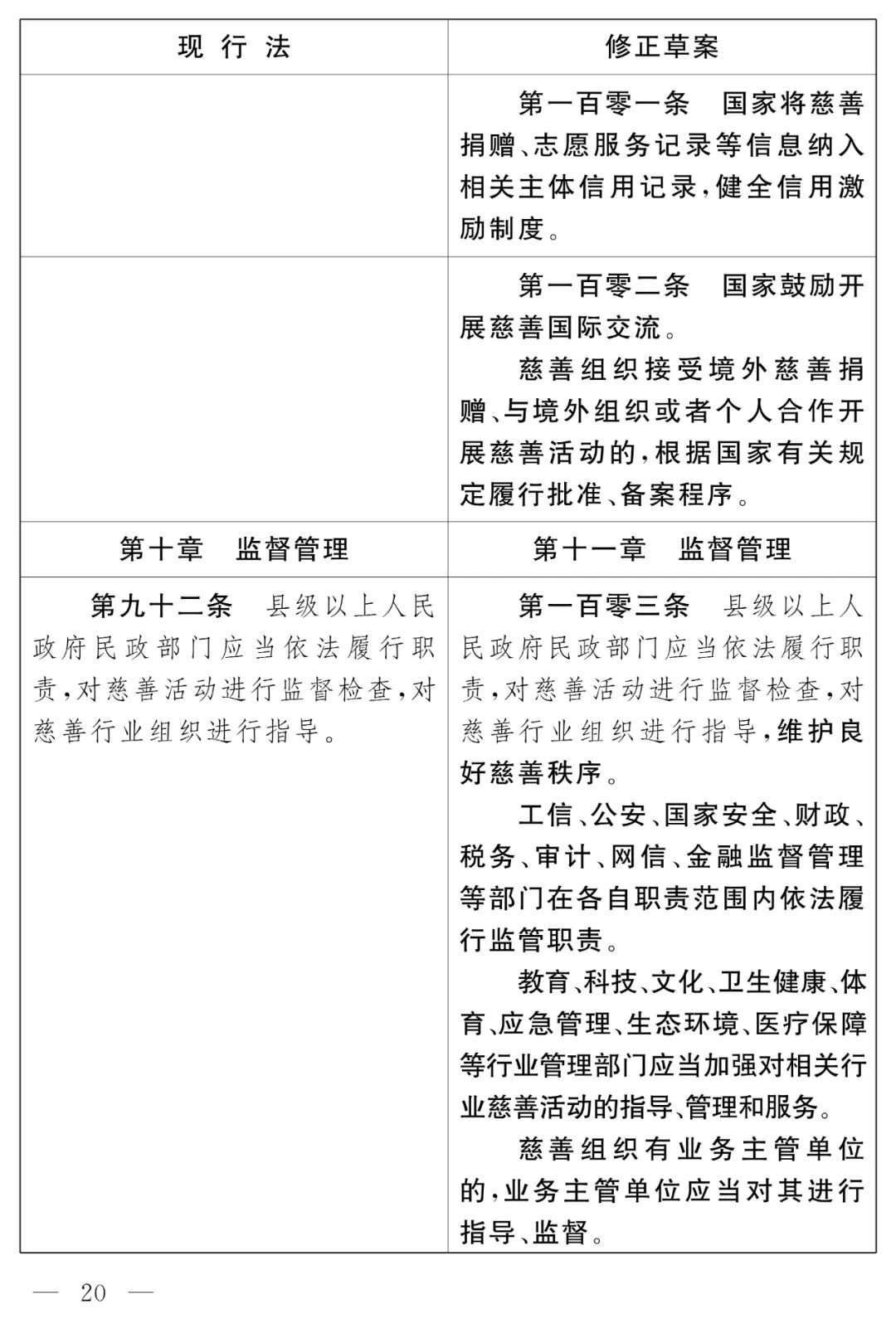
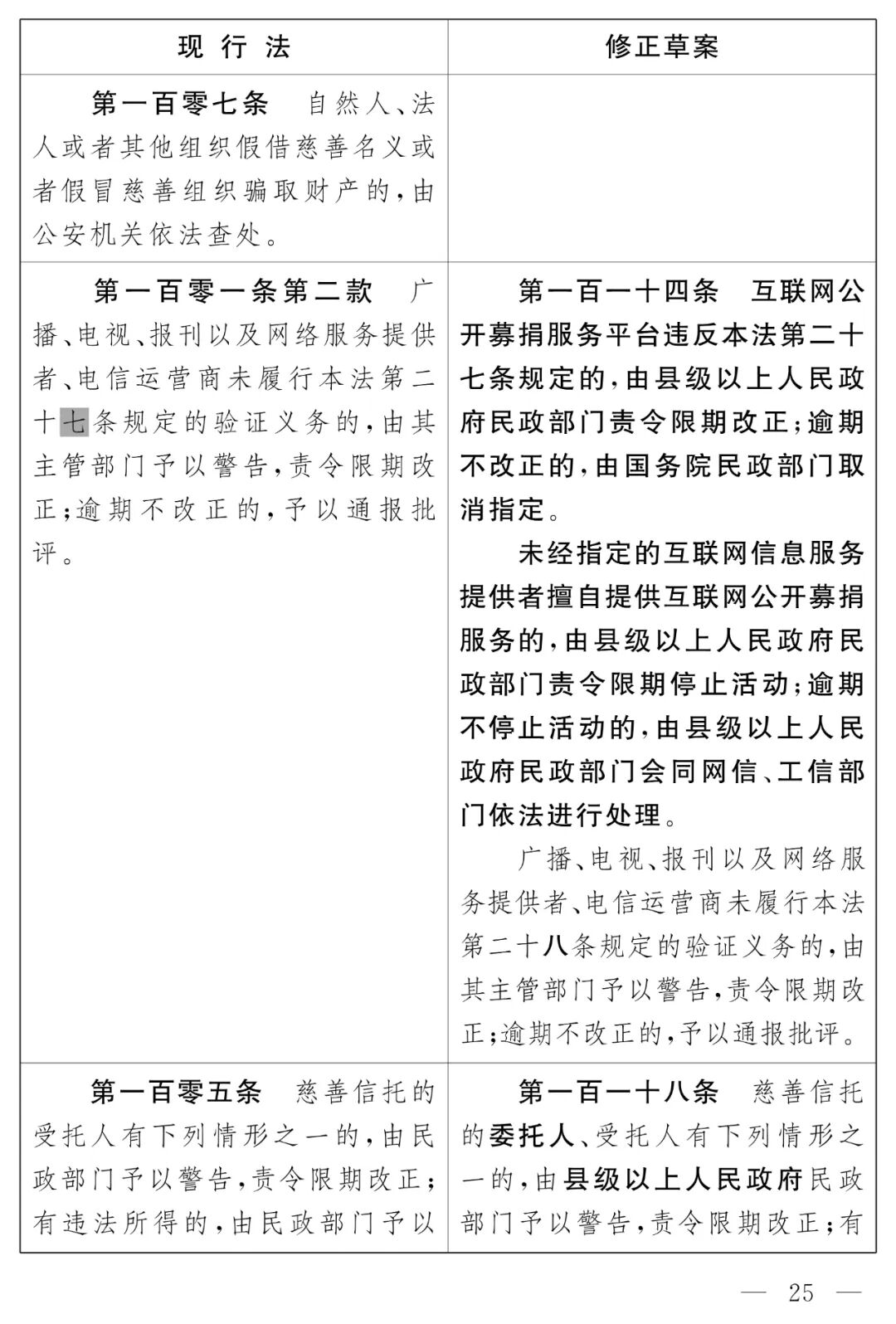
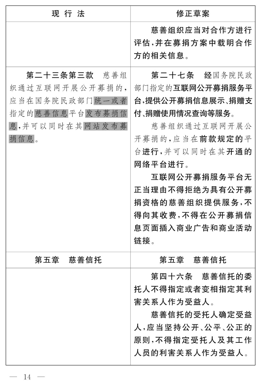
附慈善法修正前后对照表:

图片

图片

图片

图片


图片

图片

图片


图片

图片

图片


图片

图片

图片


图片

图片

来源:“全国人大”微信公众号、《人民日报》

漯河市慈善总会  豫ICP 18028632 号-1

豫公网安备 41110302000243号

开户银行:中原银行漯河黄山路支行    银行账户:400001359935016

地址:漯河市郾城区嵩山东支路与嫩江路交叉口工商联大厦11楼    邮政编码:462000

捐赠电话:0395-3116600     救助电话:0395-3169606

公交路线:100路、106路、 107路、 200路工商联大厦站下车

技术支持:北京厚普聚益科技有限公司

漯河市慈善总会